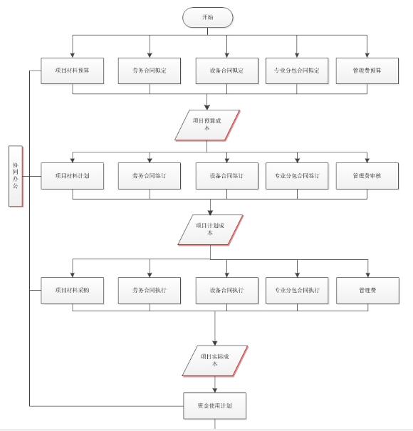
一、中天六建背景 “中天建设”在国内已形成以杭州、上海、北京、西安、武汉、广州、天津、成都、沈阳等中心城市为主的区域市场,经营地域覆盖国内20几个省、市、自治区,海外业务已拓展到非洲、东盟、南亚等地,年竣工面积超2300万平方米。中天建设的设计板块由“中天设计”、“中怡设计”、“天怡设计”三家综合型设计院和多家专业型设计院组成,杭州、上海两座设计研发大楼先后投入使用。近几年来,中天建设通过调结构、促升级、控风险、求发展,从土建施工型向技术型、质量型、投融资结合型、总承包型和建筑工业化产品服务集成供应商转变。因实施卓越的绩效管理,“中天建设”被浙江省政府授予首届省政府质量奖。在“中国建筑业竞争力百强”排行榜中,位列民营建筑企业第一位。 中天建设集团有限公司第六建设公司(简称“中天六建”)是中天建设在华中地区的区域性分支机构,致力于拓展湖北、湖南市场。自1997年入驻武汉以来,公司拓市场、强管理、创品牌,成功构建了以武汉和长沙为核心市场,辐射两省各地市州市场的总体格局,下设湖南分公司以及襄阳、荆州、宜昌、黄石、衡阳、邵阳、常德七个办事处,业务涉及房屋建筑、机电安装、装饰装修、市政路桥等,年经营规模超70亿元。 二、推进项目管理标准化 中天集团每年两次的项目现场会,2017年由中天六建接棒,会议主题“求实、务实、扎实推进项目管理标准化”,重点开发项目成本管理信息化平台。2016年末,六建领导通过多家供应商对比,最终选择了北京邦永科技有限公司PM2项目管理总承包版本(以下简称PM2)。PM2从项目材料全成本,专业分包成本,劳务成本,设备成本,管理费用五个管道全面、动态跟踪项目成本,通过协同办公、系统预警机制给领导人提供决策依据。后期还将推进供应商在线询价,项目安全管理,项目资料管理,人力资源管理。


三、项目管理标准化例子 3.1 审批流程标准化

3.2 成本台账标准化

3.3 材料库标准化

3.4 资金使用标准化

四、核心功能模块介绍 4.1 协同办公 协同办公子系统实现核心业务和日常行政的流转审批,可用于处理各种企业消息和业务流转审批,如在合同签定、合同变更、进度计划调整、采购招标等方面。它以强大的工作流引擎为核心,基于业务平台,运用了流转技术,实现对业务数据在网络上的传递,实现业务单据的审批流转功能。 4.2 合同管理 包括合同审批、登记、收付款、变更、结算等各类业务。 根据清晰分类、统一管理的原则,分类管理合同金额、税票、承包范围、计量计价、工程付款、履约保证合同审批、合同档案、合同变更、合同计量计价、税票登记、进度款结算、资金使用计划、合同拨付、资金管理、履约保证等10个关键业务信息,多种报表从不同的角度和层次,动态反映合同执行情况。合同电子文档永久保存,相关审核流程可穿透查询。质保期到期自动提醒,及时处理收款及合同履约完结手续。 4.3 物资管理 作为成本核算的重点与核心,物资管理模块实现了工程项目中材料设备的全过程动态管理。包括供应商管理、计划管理、采购管理、出入库管理、结算管理等共19个管理环节,并通过设置预算总量、计划总量、日常需求进行三量控制,全面跟踪反馈材料设备的需求、申请、采购、入库、领用、库存的状况,并结合退料、调拔、报废、盘点及时把控项目物资成本。同时,丰富的查询报表实现不同角度对项目材料设备的统计与分析。 4.4 成本管理 精细化成本管理是企业提高价格竞争力的核心手段。成本核算根据成本要素的组成、结合企业费用支出方式,科学严谨的将成本科目划分为人工费、材料费、机械费、专业分包费、其它直接费、间接费等14项费用科目。并根据项目不同阶段,依据合同清单、企业发包价格指导库、结合项目实际发包方式,实现项目预算、计划、实际成本三算对比。 成本清单精细划分至楼层或部位,内部结算根据不同岗位设置申请、审核、复核权限。流程管理清单化,超出计划子目将无法结算,超出计划量或价时系统高亮提示,及时有效掌握项目成本动态,控制项目成本。 多张分析报表,详实记录成本数据,系统支持逐层查询分解,穿透到业务单据。 4.5 资金管理 资金管理模块挂钩合同、结算、票据、物流等信息,并实现穿透核查、大数据自动统计及更新功能,有效适用“营改增”形态下的四流合一要求,降低税务风险。 资金支出收入单、资金支出单详细记录每笔项目资金情况,统一的资金出入口,及时了解整个项目资金状况。 4.6 档案管理 文档管理结合企业管理要求,科学的将项目文档分为:安全、质量、商务、劳务、施工、公共资料管理共6大类26小类,完整记录工程管理过程信息; 严密的权限设置、强大的检索功能、永久的原件保存、详细的借阅、归还记录,保证资料的及时性、有效性、安全性。 五、项目管理动态报表跟踪展示






六、项目管理信息化展望 中天六建项目管理平台具有开放性和成长性,后期还将陆续进行招投标管理、质量管理、人力资源管理等其它版块的开发。实施过程中六建先期以台银城直营项目为试点,进行各期数据及功能的试运行,在试运行1个月后又逐渐向其它项目推广,从而全面推动项目管理标准化、精益化。 |